Navigation
阅读进度0%
认知方法论_第二期 思维模式
December 19, 2024 (1y ago)
认知方法论
思维模式
知识体系
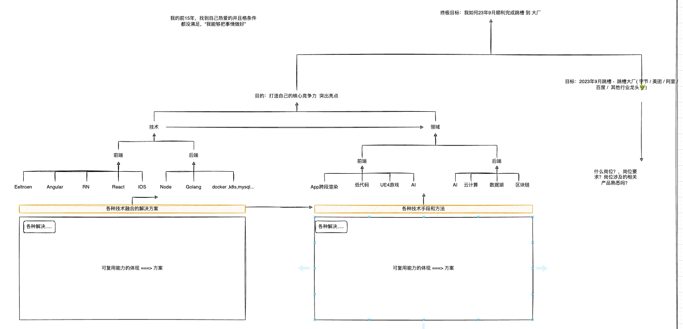
这一期,根据老李的自身的一些情况,我们来讲一下,目前老李采取的一些学习方法,和学习策略。
我搜集了很多方面的资料之后,总结和梳理了,2022年的老李的认知地图,希望这个对你也有用
非常给力的思维模式
如何构建自己的知识体系

老李有关IT领域的知识树

December 19, 2024 (1y ago)
这一期,根据老李的自身的一些情况,我们来讲一下,目前老李采取的一些学习方法,和学习策略。
我搜集了很多方面的资料之后,总结和梳理了,2022年的老李的认知地图,希望这个对你也有用

